2024年9月5日木曜日

【回路】高速トランジスタ探し2(その事情)

回路の話題です

先日高速トランジスタ探しについて投稿しました

やりたい事は、PWM型のDACを作ろうという話題なので、フツーにこんな回路でいいじゃんと誰しもが思ったのではないでしょうか? CPUのCMOS出力をダイレクトにLPFします.
なのですがたぶんこれだとダメなので理由と回避策を以下で書くなり.

目標SPEC:
・DC安定度の高いDACを作りたい
・分解能は16bit
・フルスケ3Vぐらい
・DC安定度はできれば1LSB =45uVぐらいに相当する

audio DACはダメそうでした.何種類も試したけど、DC安定度は眼中に無いデバイスですからヒヨヒヨで使えなかったです.

この回路だとダメなんだよなぁの理由を述べます.
CMOS出力ってこんな回路です.
N型は電子が移動します.P型はホールが移動します.そのせいで動作速度がN型高速、P型遅いという傾向です.P型の移動度はN型の数分の1じゃなかったかな? TRもNPNの方が高速ですもんね.
そのせいでCMOS出力を極端に描くと、PMOSのON速度に支配される立ち上がりは傾向的に遅いはずです.
この遅さ/速さが常に安定しているんなら良いんですけど、半導体は高温で遅くなるので傾きが温度依存でヘロヘロになっていると思います.
CMOSが同期回路で使われるのなら温度依存で遅くなったり速くなったりしても無問題です.clock毎に速度調整されるので.
ところが今はPWMというアナログちっくな使い方をするのですから、温度依存は困ります.

完全解決ではないけれど、そこそこマシにするには、PWMからQと/Qの差動出しさせます.
差動信号だと、傾きが変化してもクロス点の時間間隔は保存されますからだいぶマシになります.

さらに、差動CMOS信号を差動ECLで波形整形します.ECLは高速なのでrise/fall time 200pSecなんつう爆速を実現できたりします.ナノじゃないですピコですから.うれしいピコ
ECLで高速波形整形するとこんな感じになると期待.うれしいピコ

それでこの信号を差動TRにぶち込む!
ftの高いTRであれば超高速でスイッチングしてくれるはずだっ!

しかし、プリント基板上で2ヶのTRをエミッタ結合させると問題があります.プリント配線で10nHぐらいの浮遊インダクタンスがついてしまいます.この回路でsimると、-3dB帯域=80MHzぐらいになりました.もっと速くなってほしいです.

そこで前回発見したRenesasのHFA3102が嬉しいわけです.モノリシックのシリコン上でTR同士が隣り合ってるんじゃないかなぁ? エミッタの浮遊インダクは無視できるんじゃないかと期待します.(HFA3102は@¥1500ぐらいする)
エミッタインダクを除去したsimをします.-3dB帯域=300MHzでした.速くなりました.うれしいピコ
↑なお、このsimは2SC4083というft=3GHzぐらいのTRで代用しましたのでHFA3102とは異なります.

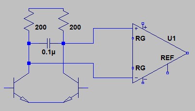
ここまでで、高速でキレのよいスイッチングが出来たと思うので、PWMの時間精度も高くなったと期待します.差動PWMがコレクタに出てくるので、0.1uFで平滑化して計装アンプでちょいと増幅などして出来上がり.

高品質なPWMができたらいいなという構想でした.
うまく動くかどうかはやってみなくちゃわからない.
(VCCおよびエミッタ電流源の安定度も重要です.フツーのREGじゃ精度が足りねぇはず)

「すべてを差動に」というポリシーはHiFi audioだけじゃないんです.
ECL回路でも差動ビシバシな設計ができます.(金はかかる)

ピコセカンドで行こう!

かしこ

0 件のコメント:

コメントを投稿