2024年9月5日木曜日

【回路】ハウランド電流源の動作について

回路の話題です.

電流源としてよく知られているのは、たとえばこんな回路で、Q5が電流を引っ張ります.電流押し出しには動かないので不便なケースがあります.

そこで登場するがハウランド電流源という回路です.以前の投稿で書きました.
これがけったいな回路でして、動作がよくわからん~
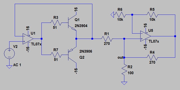
わたしの最新の回路ではこうなっています.V2に従って±30mAぐらい流せます.電流出力はOUTです.R2は電流を流したい負荷です.
この回路でわかんないのは右半分ですよね.

作って動かしてみたら、右半分が何をやっているのかが判ってきましたので以下で説明します.

まず、左半分をsimってみます.
アンプ自体はフツーのバッファで、その出力に270Ωが直列され、負荷はほぼ0Ωという回路です.
この回路が出力する電流はすごくシンプルで、電流=電圧/270 になります.なにも考える要素がありません.

ところが、負荷抵抗R2の抵抗値が100Ωだったとしたらどうなるか?
 電流=電圧/(270+100)
になってしまいます.これでは定電流源ではありません.
つまり、左側の回路は負荷抵抗が非ゼロだと馬脚を顕してしまいます.電圧源に直列抵抗かましただけなんだから当然ですわな.

そこで登場するのが右側の回路です.非ゼロ負荷抵抗による誤差を補償してくれます.

順序だてて動作を考えます.

step1:理論電流値を求める
R1=270Ωですから、I=V2/270の定電流源です.つまり入力V2=2.7Vのとき、この回路は10mAの定電流源です.負荷抵抗が非ゼロであっても右側回路が補償してくれます.

step2:負荷R2に発生する電圧は?
100Ωに10mAですからout点の電圧は1Vです

step3:左側回路の動作状況
2.7Vを生じ、R1=270Ωを介してout=1Vへ流れる電流は、6.3mAです

step4:右側回路の動作状況
out=1Vですから、増幅度2倍の出力に2Vが生じます.
R4=270Ωを介してout=1Vへ流れる電流は3.7mAです.

step5:total負荷電流は?
6.3+3.7=10mA
負荷抵抗が非ゼロであっても10mAをkeepできてる!


というわけでハウランド電流源の動作をまとめるとこうです.
 1)どんな負荷抵抗Ωであっても、
 2)out点に生じる電圧に応じて、
 3)左側回路の電流は減る IL
 4)右側回路から負荷抵抗へ流入する電流は増える IR
 5)totalの負荷電流はIL+IRは一定になる

これでもまだ判りにくいと思います.
そういう時は、
 「負荷電流は10mAで一定なのだ」
という天下り的な前提で各部の電圧電流を考えてみると、「なるほどそうにしかならん!」と判ってくるのではないでしょうか?

変だけど便利なハウランド電流源というものでした~

蛇足ながら、270ΩはW数の大きな抵抗を使わざるを得ないのがこの回路のかったるいところです.

かしこ

2 件のコメント:

  1. 正相入力端子にフィードバックする回路を見るとすわ発振かとビビるわたしです。TL07xは自分だけでも10dBくらいのゲイン余裕があるから大丈夫そうですね。

    返信削除
    返信
    1. なんかホラーな回路ですよね
      特級呪物

      そういや宿儺さん死んじゃいました

      削除