今回も差動増幅回路の説明だ.
前回は、差動増幅回路に差動信号をinputしてどんだけ増幅されるのかを説明した.
今回は、差動増幅回路に同相信号をinputしたらどうなるの?というひねくれた話題である.
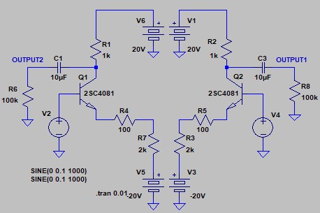
検証回路はこれだ.
前回と異なる点は赤囲いの場所だけである.2つのsin波発生器V2V4が同相になっている.
さっそくこの回路の入出力電圧をsimってみる.
・大きい方 入力電圧 200mVpp V2=V4
・小さい方 出力電圧 95mVpp Q1コレクタ=Q2コレクタ
んんん?
入力>出力 ってそれじゃ増幅回路と言えないではないかっ.これでは減衰回路だ.
その通り、同相入力は減衰させましょうというのも差動増幅回路の働きである.
なんで同相だと減衰するのかを以下で考える.
↓まず、差動入力のケースで信号の流れをイメージしてみると、差動(=逆相)のV2とV4はQ1Q2のエミッタ同士を左右に流れる電流を作り出す.その一方でエミッタ共通抵抗R3には差動電流は全く流れない.
↓次に同相入力のケースでは、V2とV4は同期して上下するので、Q1Q2を左右に流れる電流を作らない.その代わりにR3へ向けて流れる電流だけを作り出す.
↓これだともはや差動結線として描く必要がなくなってしまうのでこんな風に左右分離して描いても良い.
なおここでR3→R3+R7に分離した際に1kΩ→2kΩに変えた.理解に苦しむ点であろう.エミッタ電流が半分になるので抵抗を2倍にして電圧降下を分離前と同じくしたのである.説明が難しいかな.
↓同相信号増幅度を計算するモデル回路は左側だけ抜き出したこれでよい.
↓この回路の入出力はこうなる.sim波形から増幅度は95÷200=0.475倍と計算される.これはコレクタ抵抗=1kΩ、エミッタ抵抗2.1kΩからも計算できて、
増幅度=Rc÷Re=1k ÷ 2.1k = 0.475倍
以上で同相信号は増幅されるどころか減衰しちゃうのだとご理解いただければOKだ.
-----
同相信号増幅度のハナシはまだ続くのである.
差動増幅回路の増幅度にはこういう願望がある.
1)差動増幅度はたっぷりと
2)同相増幅度はなるべく少なく、できればゼロであってほしい
2番目の理由は前々回で説明したように同相ノイズをカットしたいからだ.むしろ2番目の方が重要であるとすら言える.
同相増幅度をなるべくゼロにするにはどうしたらよいのかを以下で説明する.
増幅度には様々な抵抗が関与しているのだが、R1R2R4R5をいじってしまうと差動増幅度に影響を与えてしまうのでよろしくない.
そこでR3に着目する.R3はバイアス電流(20mA)を流す役割を担っているが、差動電流を流す役目ではない.同相をやっつけるためにいじっても良さそうだ.
一般にトランジスタ回路の増幅度=Rc÷Re だから、R3を極力大きくすれば同相増幅度を小さくできる.
そこでR3をたとえば1k→10kΩにすればいいじゃん、なのであるが副作用もある.
エミッタ電流が1/10になってしまうのでリカバリのためにエミッタ電源を-20V→-200Vに増やしてやらねばならない.-200V電源を用意するのはかったるいので却下だ.
↓そんな悩みを解決してくれる回路がこれである.R3の代わりに20mAの定電流源を置くのである.定電流源のコレクタインピーダンスは優に10kΩはある.増幅度=Rc÷Re の法則から、Reが巨大になれば同相増幅度をとても小さくできるというカラクリだ.
この回路ならこれをかなり実現できる.
1)差動増幅度はたっぷりと
2)同相増幅度はなるべく少なく、できればゼロであってほしい
回路設計の仕事をやっていれば一生に一度ぐらいはこの回路を使いたくなる場面があると思うよ.
かしこ








0 件のコメント:
コメントを投稿