回路の話題を連投です.
↓こんな風にGAIN切り替えしたい場面ってありますよね.
昭和時代によく使った4066というCMOSアナログSW ICが今でも流通してますけど、たぶんこうゆう使い方だと思ふ.
・電源±10V max
・±7.5Vの範囲を透過できる
・コントロール電圧は-10Vと+10V
懐かしさはあるけど使うのめんどくさいなぁ.
CMOS logicで14xxxシリーズというのも在ったけど、レッドブック入りですね.
それで、なにか良いアナログSWはないかなぁと思ったわけ.
↓フォトMOSリレーってあるじゃないですか.あれは±電圧を透過できて便利だけど、巨大だし安くないし、あまり食指が動きません.こんなの4ヶも載せたくないよ.
↓これの内部回路はこうなってるんですって.どっちのFETがONになるかは3pin4pinの電圧極性によると思われます.OFFのFETはbody diodeを通過するというアバウトな仕組み.光でゲートをONするので、ピンチオフ電圧もアバウトなのでしょう.
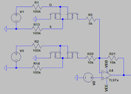
これを光ON/OFFでなく、フツーの3.3V logicでON/OFFできたらいい感じがしませんか?↓というわけでこの回路をsimulationしてみたところ、動きそうなんだよね.MOS-FETはありふれた2N7002です.制御電圧V1とV5は3.3V矩形波です.V1とV5をフローティングじゃなくするために100kを突っ込んでるのがミソ.

いきなりのコメント失礼します。常温動作環境であればデジタルポテンショメータを使うのが確実じゃないですか?
返信削除いや、それも電源電圧がけっこう狭くないですか?
削除例えばアナデバのAD5290は0~30Vまたは±15Vですが不足ですか?
削除電圧範囲はOK.
削除あと、
128諧調もいらない.16諧調でOK.
SPI.I2Cは嫌.
秋月で買える程度の入手容易さ.
現在AKAIのカセットデッキを修理中ですTC4051とかはいかがでしょうか。
返信削除AKAIなつかしいです.
削除4051も懐かしいです.4051も電圧関係がややこしいかもしれないと思って最初から却下しちゃってます.
>デジタルポテンショメータ
返信削除イマドキは、そんなモノがあるんですね・・・
※カネや時間に糸目を付けなければ、「対外欲しいと思うモノ」は、有るところには有るんですね・・・
対外 → 大概 ですね。。。
削除デジタルポテンショの中身はどうなってるんでしょう?
削除多結晶シリコンにドープした抵抗がたくさん入ってるのかなぁ.
音質は・・・